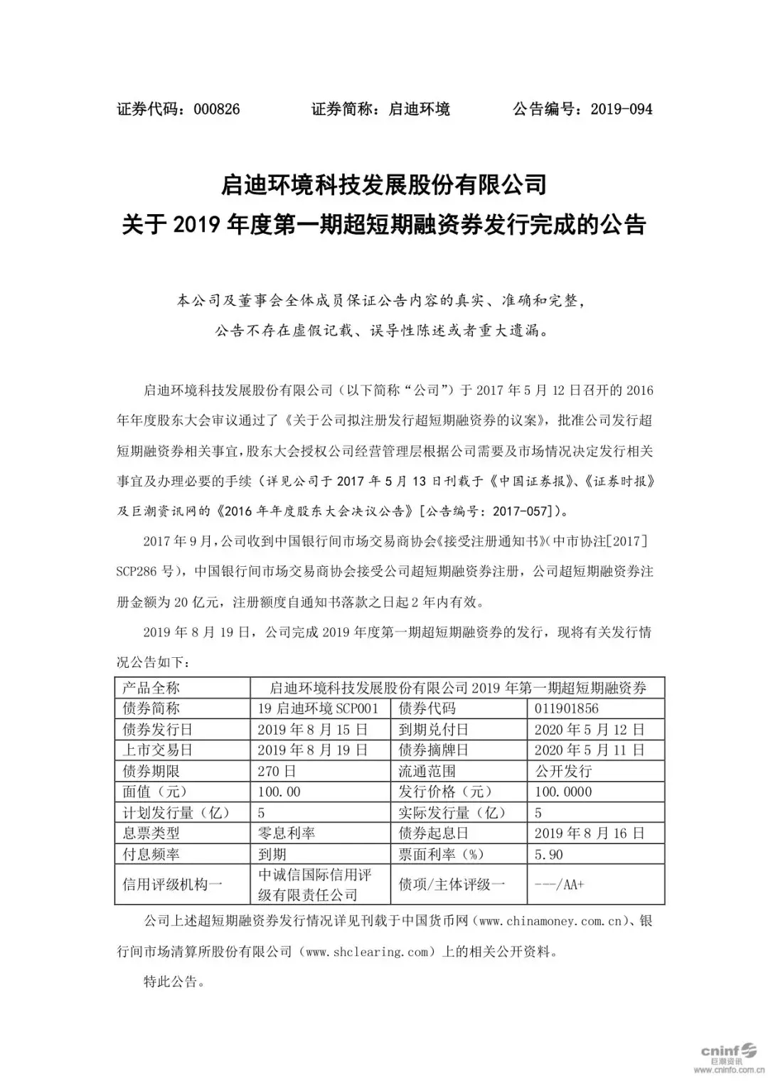
启迪环境公告,于2019年8月19日发行2019年度第一期超短期融资券,简称:19启迪环境SCP001,债券代码:011901856,发行总额5亿元,利率为5.9%,起息日为2019年8月16日,兑付日为2020年5月12日,期限270天。
华体会在线平台公开发行超短期融资券事项,已于2017年5月12日召开的2016年年度股东大会审议通过。2017年9月,公司收到中国银行间市场交易商协会《接受注册通知书》(中市协注[2017]SCP286号),中国银行间市场交易商协会接受公司超短期融资券注册,公司超短期融资券注册金额为20亿元,注册额度自通知书落款之日起2年内有效。
得益于主承销商汉口银行的鼎力支持和投资人的积极参与,此次超短期融资券的成功发行,充分体现出市场对启迪环境资质的认可与信赖,也是启迪环境拓宽融资渠道、优化债务结构的有力举措之一,提升了企业经济效益,并在资金方面助力启迪环境实现高质量发展。
【公告原文如下】
